概要
总结了 2009~2024 年 408 计算机组成的选择题部分. 简要分析了其命题规律与命题内容, 将所有题目的分为 10 类进行归纳, 并对每类题的解题方法做了简要介绍.
分类标准纯主观.
命题规律
408 的计组明显是 “计算机组成原理” 与 “计算机系统结构” 两种授课方式的结合体, 软硬件并重, 重视系统思维. 这一点主要体现在大题上. 不过大题和选择题经常来回改, 来回融合.
计组的命题非常平稳, 连续性非常强. 平均每两三年会冒出来几个没考过的新考点, 然后在未来的试题里渐渐地重复考察, 举几个例子:
- 2020 年大题首次考察了整数乘法的多种实现方式, 接着在 2024 年选择题里重复考察.
- 2017 年选择题首次考察了高级流水线技术, 接着在 2020 年里选择题里重复考察.
此外, 按照我的分类标准, 每类题每年都会稳定考察分值较为固定的题目. 如果在考场上发现选择题里少了什么东西, 那么很不幸, 大概率会在大题里碰到, 比如:
- 2017 年选择题没有考察机器级数据的任何内容, 极其反常. 结果出了一道数据表示和运算的大题.
- 2024 年选择题没有考察指令系统, 也没有考察数据运算 (只考察了表示). 结果出了一道指令系统和数制的综合大题.
计组是 408 的计算担当与理解担当, 数制部分的计算量很大, 其余部分又非常考验系统理解. 好在计组是学明白了就不需要再操心的一门课, 个人认为机组部分的选择题用时在 20~25min 为宜.
考察内容
题目的考察内容全部与考试大纲对应.
但是试题结构很明显并未遵循大纲的结构, 而是有一套自己的组织方法.
分类归纳
计算机系统基础概念
主要考计算机系统的常识. 高频考点是冯诺依曼模型机的概念, 常见的计算机指标, 程序从硬盘源代码变成内存进程的过程等.

数据的表示, 存储, 运算, 标志位
没什么好说的, 要记熟数制的各种细节, 以及标志位的产生和使用.

存储器基础
主要分为内存储器和外存储器, 记熟它们的名字, 特性, 应用范围.
重点是内存储器, 主要考察内存条扩展和多模块存储器的地址或个数运算.
另外, 固态硬盘 SSD 在大纲中但尚未考察过.
关于存储器数据传输的计算, 我把它们与 I/O 计算归为了一类, 见后文.

Cache, 虚拟存储, TLB
层次存储结构, 要深入理解每一层的设计思想与具体实现.
408 真的把这部分能挖掘的考法全考了, 24 年操作系统部分都把页表自映射给整出来了.
没啥好说的, 就看你能不能把每一个细节都烂熟于心.

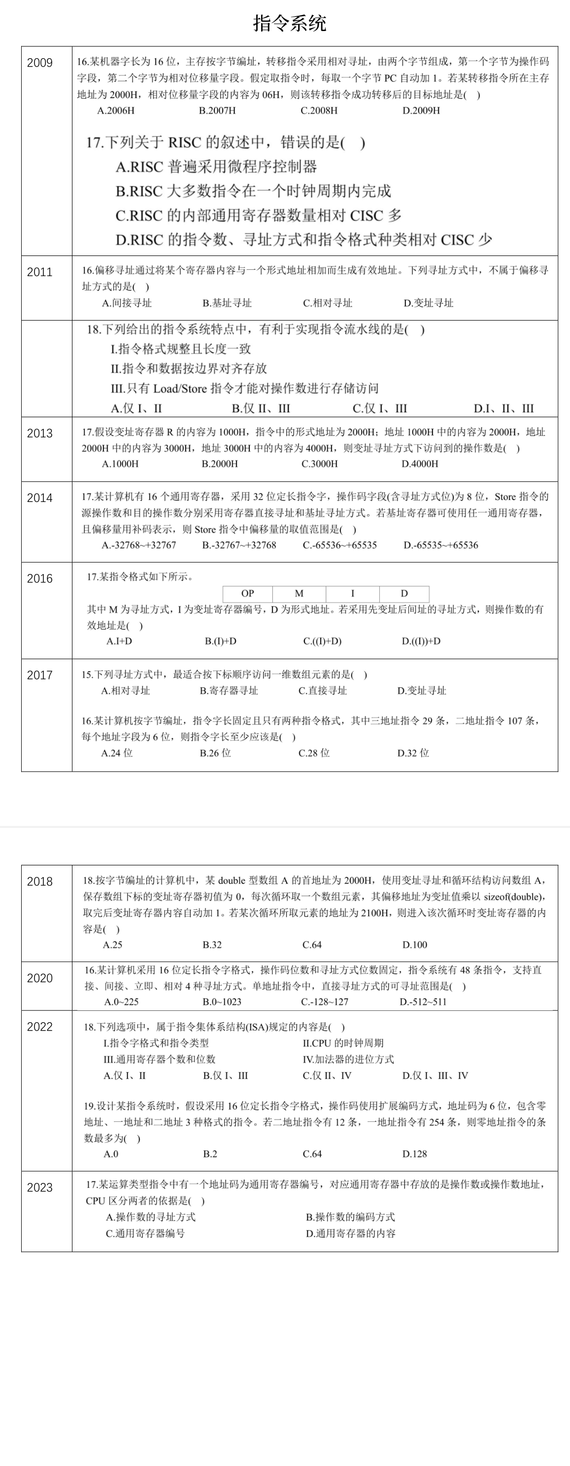
指令系统
一考概念, 二考人脑汇编. 两者并重.
我因为课内写过 cpu 和编译器, 所以当个人肉编译器 + 汇编器不会费太大力气, 课内没学过的同学可能需要多练练.

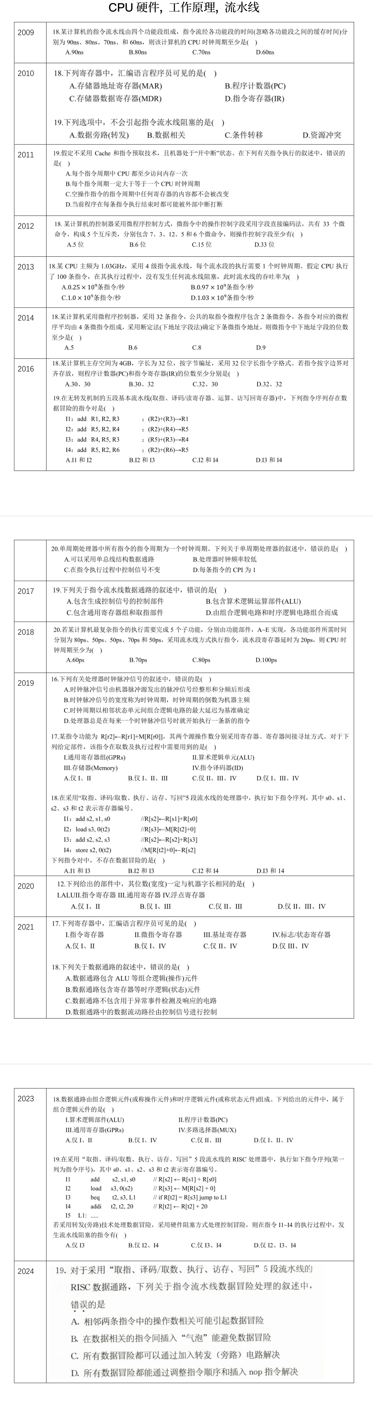
CPU 硬件, 工作原理, 流水线
这部分最有用的就是能记下来一个五级流水线 CPU 的结构和一个微程序控制器的结构, 这一点能做到所有题都简单了.

中断与异常
这是计算机系统结构里最重要的一个概念, 请参考唐书和袁书仔细理解. 涉及到的细节非常非常多, 408 考的也是又细又全.

总线概念, I/O 概念
总线连接了整个计算机系统, 理解的难点就是系统各部件的连接. 剩余的就是总线分类, I/O 分类等纯记忆的内容了.
中断 I/O 方式也归于这一类了, 上一类的中断主要侧重于 CPU 角度, 这一类的中断主要侧重于 I/O 设备角度.

I/O, 总线, 存储器的计算
我把总线的性能指标计算, 多模块存储器的指标计算, 磁盘的性能指标运算, I/O 响应过程计算 (尤其是中断和 DMA) 全部归为一类.
因为它们的计算依据全部基于连接方式, 掌握了连接方式, 就能掌握计算方法的.

高级流水线, 并行处理系统
前沿概念题, 记忆为主. 背了就有分, 不背就没分.

总结
计组就两个词: 理解 + 计算. 再一次表达我的观点: 408 这门课的计组明显是 “计算机组成原理” 与 “计算机系统结构” 两种授课方式的结合体, 软硬件并重, 重视系统思维.
把数制, CPU 结构, 系统连接, 中断异常四个部分烂熟于心之后, 计算题和概念题都能迎刃而解.